【獨享版】
【Capcut Pro】
- 💰 價格: 1499元/1年
- 📕 Capcut Pro年訂閱
- 📌 獨立使用
- 📌 購買後當天會發一組全新Capcut帳密+全新信箱給您
- 📱 全裝置支援(依照官方公告為準)
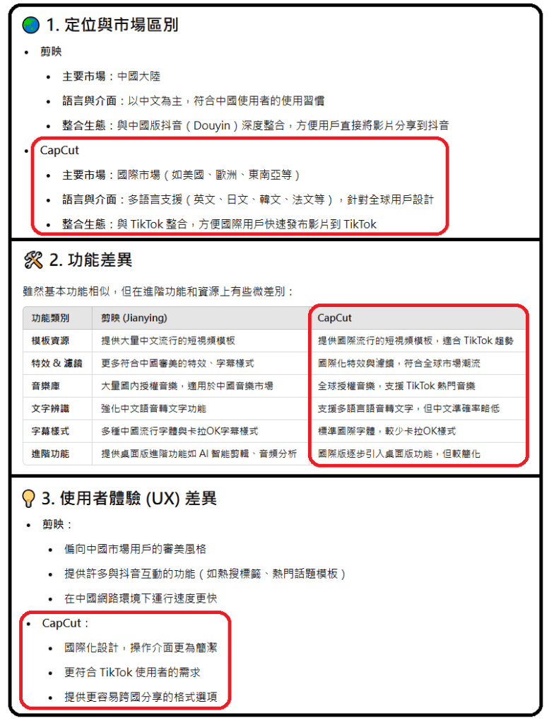
- ⚒️ 這個可以直接連接Tiktok發影片
- ⚒️ 這個不是陸版剪映
⏰ 當天不要太晚購買,當天發號給您
購買【Capcut Pro】注意事項:
⚠️ 第一次登入先到信箱頁面登入,登入綁定您的信箱當備用救援信箱並更改信箱密碼。
⚠️ 到Capcut登入頁面按忘記密碼,到信箱收驗證碼,把Capucut登入密碼改成您的。
⚠️ 開好會直接顯示1年後訂閱到期時間。
⚠️ 如何登入桌面板Capcut Pro: 手機下載Caput APP,登入Capcut Pro帳密後,在用Capcut裡面的掃QR CODE的方式去掃桌面板Capcut 就能登入了。






